2025年深圳市博伦职业手艺学校自从招生章程(报
发布时间:
2026-03-29 12:15
作者:
Z6·尊龙时凯官方网站

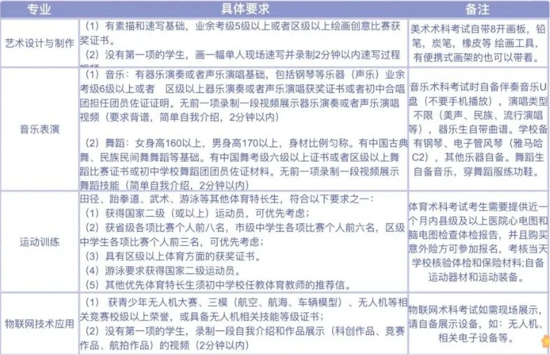
深圳市博伦职业手艺学校2025年自从招生打算为140人,此中艺术设想取制做专业(美术类)60人,音乐表演专业(声乐、器乐、跳舞等)30人,活动锻炼专业(跆拳道、技击、田径、泅水等)40人,物联网手艺使用专业(无人机、机械人等科技特长)10人,详见注释按照《深圳市教育局关于做好深圳市2025年高中阶段学校招生测验工做的通知》(深教〔2025〕50号),《深圳市招生测验办公室关于做好2025年中等职业学校及技工院校自从招生工做的通知》(〔2025〕14号),《深圳市招生测验办公室关于做好2025年中等职业学校及技工院校招生相关工做的通知》(深招办〔2025〕15号)等文件,深圳市博伦职业手艺学校(以下简称博伦职校)本年继续申报中职学校自从招生试点。为选拔具有艺术类、体育类专业和科技特长的优良初中应届结业生,2025年博伦职校面向全市开展自从招生登科工做。深圳市博伦职业手艺学校(简称:博伦职校)于1993年9月设立,是南山区人平易近创办的唯逐个所全日制、公办省级沉点中等职业手艺学校。2012年5月,经深圳市核准加挂“深圳市珠宝学校”校牌。2015年9月,成立深圳市南山职业教育集团,2021年2月被省教育厅核准为广东省首批高程度中职学校扶植单元。2022年学校成为深圳市教育局成立的以深圳职业手艺大学为牵头单元的西部职教集团校。近年来学校荣获广东省根本教育党建工做示范校、广东省依校示范校、广东省更高程度平安文明校园、广东省“5G+聪慧教育”试点学校等荣誉。学校成立了珠宝部、经管部、消息部、艺体部四个专业部,下设14个专业,首饰设想取制做、宝玉石加工取检测、会计事务、电子商务、食物平安取检测手艺、食物加工工艺、影像取影视手艺、计较机使用、人工智能手艺取使用、物联网手艺使用、工业机械人手艺使用、艺术设想取制做(素描、速写、色彩)、音乐表演(声乐、器乐、跳舞)、活动锻炼(技击、跆拳道、田径等)。博伦职校自从招生对象为加入我市中考且必需合适划线登科资历的考生,考生户籍不限。凡是报考本校自从招生的考生每人限报一个专业,且不克不及加入其他学校的自从招生。博伦职校校址位于深圳市南山区南博二28号,占地达12。37万平方米,具有77间教室、66间实训室,设有400米尺度跑道及天然草皮脚球场、室内体育馆、风雨篮球场、网球场、独栋藏书楼、会堂、学生做品展览厅等。学校2025年自从招生打算为140人,此中艺术设想取制做专业(美术类)60人,音乐表演专业(声乐、器乐、跳舞等)30人,活动锻炼专业(跆拳道、技击、田径、泅水等)40人,机械人等科技特长)10人。
本次自从招生报名采用网名、后台审核的体例,每位考生只能够选报一个专业意愿。通过网上预告名,经初审通事后(学校发短信通知,请留意短信能否拦截),本人必需照顾身份证,自行填写的考生消息表,并经正在读初中学校盖印,按时间到博伦职校加入术科和文化课测验,过期报名无效。博伦职校自从招生只接管网名,不接管现场或者德律风报名。具体法式如下:(一)考生阅读招生章程,预备报考所需材料(获证书、演示视频等)及电子彩照(大一寸证件照,不限底色,大小100KB以下,jpg格局)。
(三)初审通事后(学校短信通知)的考生能够下载如下《2025年自从招生考生消息表》,填写并经正在读初中学校盖印,按照学校的测验时间到学校加入术科和文化测验,未按时加入测验的考生视同从动放弃本次自从招生测验机遇。请考生必然认实查看考生须知及测验时间放置表。
一、登科流程: 学校按照考生的文化和术科分析成就排序规定资历线,正在分析面试成就及格的考生中依序登科,校招生工做带领小组、校务会、党委会核定后,确定自从招生拟登科名单,学校会以短信形式通知登科考生,并正在深圳市博伦职业手艺学校微信号发布,按市发改部分审定的收费尺度施行,合适相关政策的学生免膏火。按照《深圳市中职业学校学生赞帮实施细则》,除音乐表演专业外,凡属于农村(含县镇)学生、深圳市户籍学生提交户籍材料可间接免膏火,合适“1+5”文件的其他城市学生、城市家庭经济坚苦学生供给相关证明能够申请免膏火。其余按深圳市发改部分审定的公办学校收费尺度施行,具体如下:一般专业1359元/学期,高耗损专业1534元/学期;住宿费:450元/学期。按照国度,从2025年春季学期起,深圳市对正在本市中等职业学校一、三年级就读的具有全日制正式学籍的涉农专业学生、非涉农专业家庭经济坚苦学生、六盘山区等11个原连片特困地域和、四省涉藏州县、新疆南疆四地州中等职业学校三年级农村塾生(不含县城)供给国度帮学金,尺度为每生每学年2300元。为一、二年级深圳市中等职业学校紧缺专业(我校的宝玉石加工取检测、首饰设想取制做)供给帮学金,尺度为每生每学年2000元,此中的家庭经济坚苦学生,应按照家庭经济坚苦学生的身份申报国度帮学金。(具体按昔时的国度政策施行)1。学校自从招生工做遵照公允、公开通明、择优登科和平稳成功的准绳,学校党委纪检部分全程参取和监视,同时也欢送社会、家长、学生和上级从管部分的监视。2。初中学校和考生应本着诚信的准绳,严酷按照法式进行保举和申请工做,保举和申请材料必需失实,考生所正在初中应张榜发布入围我校自从招生学生名单。若有弄虚做假者,一经查实,将打消该考生被选拔的资历,并传递市招办。
关键词:
上一篇:黄硕 - 中国日报网